NETGEAR is aware of a growing number of phone and online scams. To learn how to stay safe click here.
Forum Discussion
youngjaekim
Nov 22, 2022Aspirant
MR60 does not allow to connect Wifi Speaker, but MS60 allows.
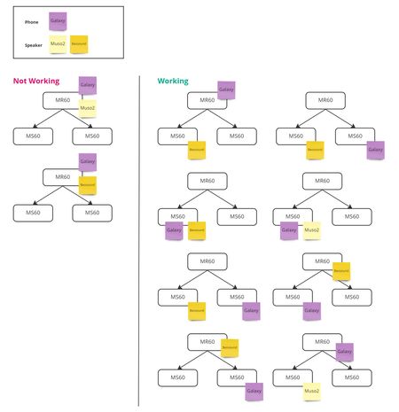
Hi. I have 2 wifi speakers and all of them can be synced and played via Chromecast + YouTube Music. It's cool. But, one thing I've found really weired issue. It does not connected when both ...
youngjaekim
Nov 24, 2022Aspirant
Hi.
1. Firmware
I've upgraded firmware 1.1.6.122 to latest 1.1.7.132 and it's still not working.
2. Shutdown MSs
Same. The phone cannot reach to Speakers
3. Airplay also not working
I found iPhone XS AirPlay also shows same symptom; not working in MR, but works well as the image depics.
I think MR blocks device-to-device communication. hmm. I couldn't found but is there any configuration related to allow/block between connected devices in MR station? I'm not using Access Control nor DMZ.
youngjaekim
Jan 04, 2023Aspirant
I resolved by this thread; https://community.netgear.com/t5/Nighthawk-Wi-Fi-6-AX-Mesh/MR60-Mesh-and-Chromecast/m-p/2168338/highlight/true#M3851
settings/advanced/advanced setup/wireless settings - and then uncheck the "Enable AX" box. Then i went thru and was able to connect all (3) of my chromecast devices - SUCCESS FINALLY !!!
The referenced thread shows two solutions; (1) uncheck "Disable IGMP" and (2) uncheck "Enable AX"
The first one does not resolve the issue, but second works!!!!
- FURRYe38Jan 04, 2023Guru - Experienced User
Glad you got it working.
There's newer FW as well.
Please mark your thread as solved so others will know. Be sure to save off a back up configuration to file for safe keeping. Saves time if a reset is needed.
https://kb.netgear.com/24231/How-do-I-back-up-the-router-configuration-settings-on-my-Nighthawk-router
Enjoy. 📡