NETGEAR is aware of a growing number of phone and online scams. To learn how to stay safe click here.

Forum Discussion

youngjaekim's avatar
youngjaekim
Aspirant
Nov 22, 2022

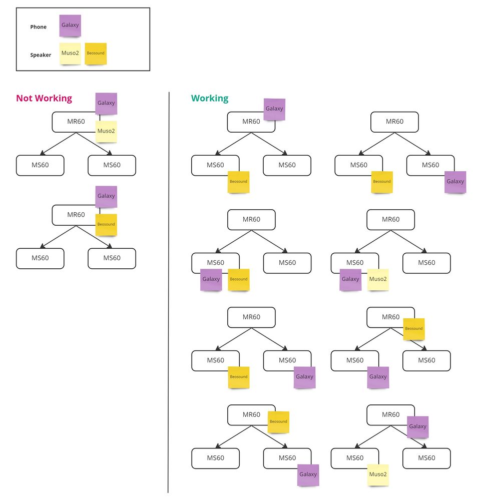
MR60 does not allow to connect Wifi Speaker, but MS60 allows.

Hi.

 

I have 2 wifi speakers and all of them can be synced and played via Chromecast + YouTube Music. It's cool.

But, one thing I've found really weired issue.

 

It does not connected when both Phone and Speaker are connected to MR60. Both phone-and-speaker are in same MR60 only. It works fine when both are in same MS60.

 

Note that "not connected" issue does not related to Chromecast. Each speaker vendor app also cannot reach to the speaker. 

 

Tested speakers and phone.

1. Naim Muso2 and its vendor app.

2. B&O Beosound Level and its vendor app.

3. Samsung Galaxy S21 phone.

 

All of them are connected by 5Ghz.  No Guest wifi and Access Control. Satellites are connected via wired lan. All MR/MS have latest firmware (v1.1.6.122).

 

Below images are my experiments. Only MR60 has issue, not in MS60.

 

 

5 Replies

  • FURRYe38's avatar
    FURRYe38
    Guru - Experienced User

    What Firmware version is currently loaded?
    What is the Mfr and model# of the Internet Service Providers modem/ONT the NG router is connected too?

     

    What happens if you turn OFF both MS and let your devices connect to the MR? 

     

    • youngjaekim's avatar
      youngjaekim
      Aspirant

      Hi.

       

      1. Firmware

      I've upgraded firmware 1.1.6.122 to latest 1.1.7.132 and it's still not working.

       

      2. Shutdown MSs

      Same. The phone cannot reach to Speakers

       

      3. Airplay also not working

      I found iPhone XS AirPlay also shows same symptom; not working in MR, but works well as the image depics.

       

      I think MR blocks device-to-device communication. hmm. I couldn't found but is there any configuration related to allow/block between connected devices in MR station? I'm not using Access Control nor DMZ.

      • FURRYe38's avatar
        FURRYe38
        Guru - Experienced User

        Has a factory reset and setup from scratch been performed yet? Don't load any saved backup from file. 

         

        Being that the MR would be the only one online with your devices, it should not be blocking anything. Odd that this is working with the MS but not the MR...