NETGEAR is aware of a growing number of phone and online scams. To learn how to stay safe click here.
Forum Discussion
WD_Newbie
Oct 22, 2021Tutor
Switch FSM 7328S / M5300-28G3 - création de vlan entre les deux switchs
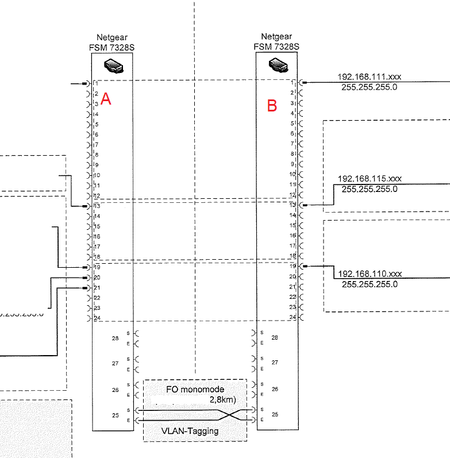
Bonjour, J'ai un soucis de connexion entre deux switchs Netgear lorque j'essaie de configurer un nouveau M5300-28G3 Juste un petit historique : J'ai deux switch , actuellement 2 FSM 7328S ...
- Nov 05, 2021
Bon ... comme cela semble impossible de supprimer ou de décaler le vLAn 2 dans un autre ID, j'ai fini par reconfigurer les swtiches 7328S en place pour leur donner des ID 1 - 3 - 4 pour les 3 vLan utilisés.
Sur le M5300 j'ai créé les vLan également en 1 - 3 - 4 pour mon utilisation et laissé le vLan 2 sans lui attribuer de ports
ça ne me semble pas des plus élégants, mais comme il semble que ce ne soit pas possible de modifier ce &%*"@ de vLan 2 en autre chose ... je dois privilégier la disponibilité d'un pièce de rechange
En tout cas merci a ceux qui ont pris le temps de me lire et/ou de me répondre
WD_Newbie
Nov 02, 2021Tutor
Bon il me semble que j'avance pas a pas ... j'ai récupéré le vlan 1 et 3 qui sont fonctionnels, mais pas le 2 pris par le vo-ip.
Sur un autre post, j'ai trouvé ceci :
Vous pouvez utiliser Vlan 2 et 3 (voix automatique et vidéo automatique) pour quelque chose facilement. Créez simplement un autre vlan que vous n'utiliserez pas. J'ai fait les vlan 4091 et 4092. Accédez à Auto-Voip et changez le vlan de 2 à 4091, puis vous pouvez utiliser le vlan 2 pour ce dont vous avez besoin. Faites de même pour le deuxième élément et vous pouvez l'utiliser pour ce que vous voulez aussi.
J'ai créé un nouveau vlan de ID n° 10 :
et dans Auto-voip, j'ai mis ce vlan 10 pour y basculer le vo-ip
Mais il m'est toujours impossible de changer le type de vlan pour le 2 , qui reste toujours "Auto VoIP"
Je ne dois pas être loin de la solution ... si je connecte les cables du switch existant sur le nouveau , j'ai bien les ancien vlan 1 -3 qui fonctionnent , mais pas le 2 ...
Il ne me reste qu'a trouver comment supprimer le vlan 2 du VoIP .... des idées ?
WD_Newbie
Nov 05, 2021Tutor
Bon ... comme cela semble impossible de supprimer ou de décaler le vLAn 2 dans un autre ID, j'ai fini par reconfigurer les swtiches 7328S en place pour leur donner des ID 1 - 3 - 4 pour les 3 vLan utilisés.
Sur le M5300 j'ai créé les vLan également en 1 - 3 - 4 pour mon utilisation et laissé le vLan 2 sans lui attribuer de ports
ça ne me semble pas des plus élégants, mais comme il semble que ce ne soit pas possible de modifier ce &%*"@ de vLan 2 en autre chose ... je dois privilégier la disponibilité d'un pièce de rechange
En tout cas merci a ceux qui ont pris le temps de me lire et/ou de me répondre
Related Content
NETGEAR Academy

Améliorez vos compétences avec la Netgear Academy - Formez-vous, certifiez-vous et restez à la pointe de la technologie Netgear !
Rejoignez-nous!