NETGEAR is aware of a growing number of phone and online scams. To learn how to stay safe click here.
Forum Discussion
linkohenry
Nov 04, 2021Follower
Encounter the Sonos product can’t access the network properly
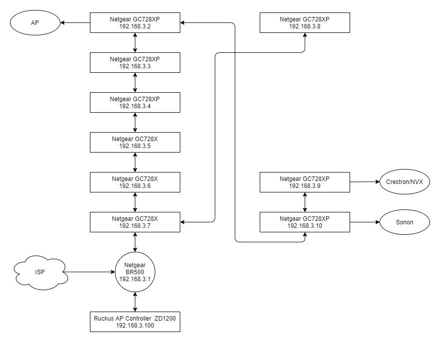
Device List:
NETGEAR BR500 x1
NETGEAR CG728X x3
NETGEAR CG728XP x6
Sonos Port x12
First scenario:
Those switches go through the optical fiber to make them connected like the below image.
Normally, I should find all Sonos Port in the Sonos App, but it is not displayed on Sonos App. Also, the switch LED(those copper ports) is not on.
According to the situation, we tried another way. please find the details in the below scenario.
Second scenario:
That switch that connected to Sonos Port now is directly connected to the NETGEAR BR500 through Cat5e cable. Then, we replug the network cable and reboot the Sonos product.
I finally can find all Sonos Port in the Sonos App, but still have some abnormal issuses. I browse the switch port status, it shows that the port is administratively down(red).
Can you find the solution for me? Suppose I want all switches to connect each other through the optical fiber.
1 Reply
- plemansGuru - Experienced User
Its the way sonos sets up their network/setup. They don't play that nicely with managed switches and mesh systems.
You can browse through some of their educational articles or forums for what settings you might need.
like this:
Related Content
NETGEAR Academy
Boost your skills with the Netgear Academy - Get trained, certified and stay ahead with the latest Netgear technology!
Join Us!